Organigrama

Estructura organizacional de Proeba Pack

Organigrama de Proeba Pack Toca o haz clic para ampliar

Nuestro Equipo — ProebaPack

Organigrama

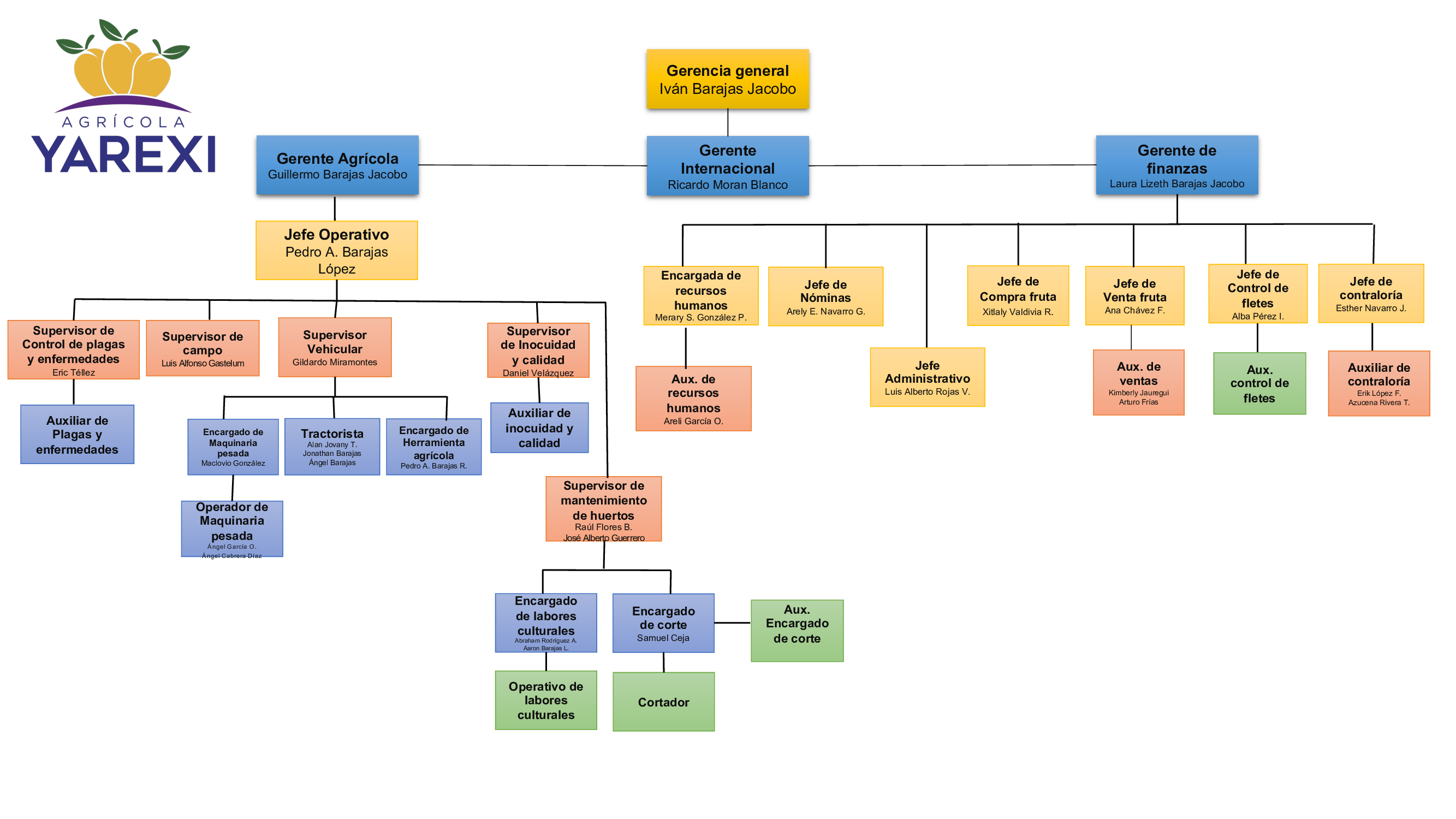
Estructura organizacional de Agrícola Yarexi

Organigrama de Proeba Pack
Toca o haz clic para ampliar

Nuestro Equipo — Agrícola Yarexi

© Proeba Pack. Todos los derechos reservados.